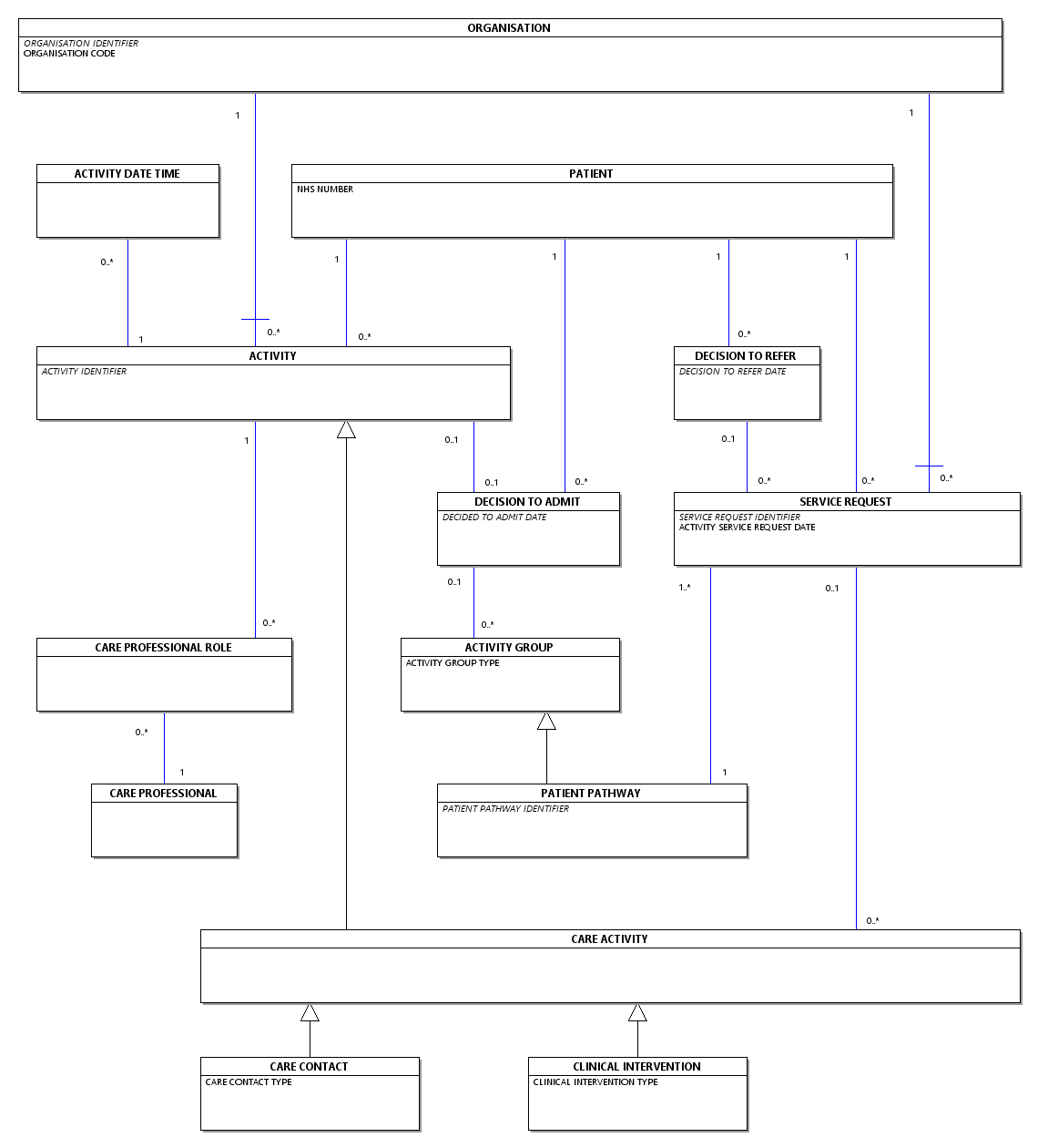
Patient Pathway Diagram
 

Click on the items in the diagram to open definitions on the right.

Description of CARE PROFESSIONAL ROLE Description of DECIDED TO ADMIT DATE Description of DECISION TO ADMIT Description of SERVICE REQUEST IDENTIFIER Description of ACTIVITY SERVICE REQUEST DATE Description of SERVICE REQUEST Description of ACTIVITY RELATIONSHIP (retired) Description of PATIENT PATHWAY IDENTIFIER Description of PATIENT PATHWAY Description of DECISION TO REFER DATE Description of DECISION TO REFER Description of CLINICAL INTERVENTION TYPE Description of CLINICAL INTERVENTION Description of ACTIVITY DATE TIME Description of CARE PROFESSIONAL Description of ACTIVITY GROUP TYPE Description of ACTIVITY GROUP Description of ACTIVITY IDENTIFIER Description of ACTIVITY Description of ORGANISATION IDENTIFIER Description of ORGANISATION CODE Description of ORGANISATION Description of CARE CONTACT TYPE Description of CARE CONTACT Description of CARE ACTIVITY Description of NHS NUMBER Description of PATIENT /
ISO 9001 CERTIFICATION EUROPE