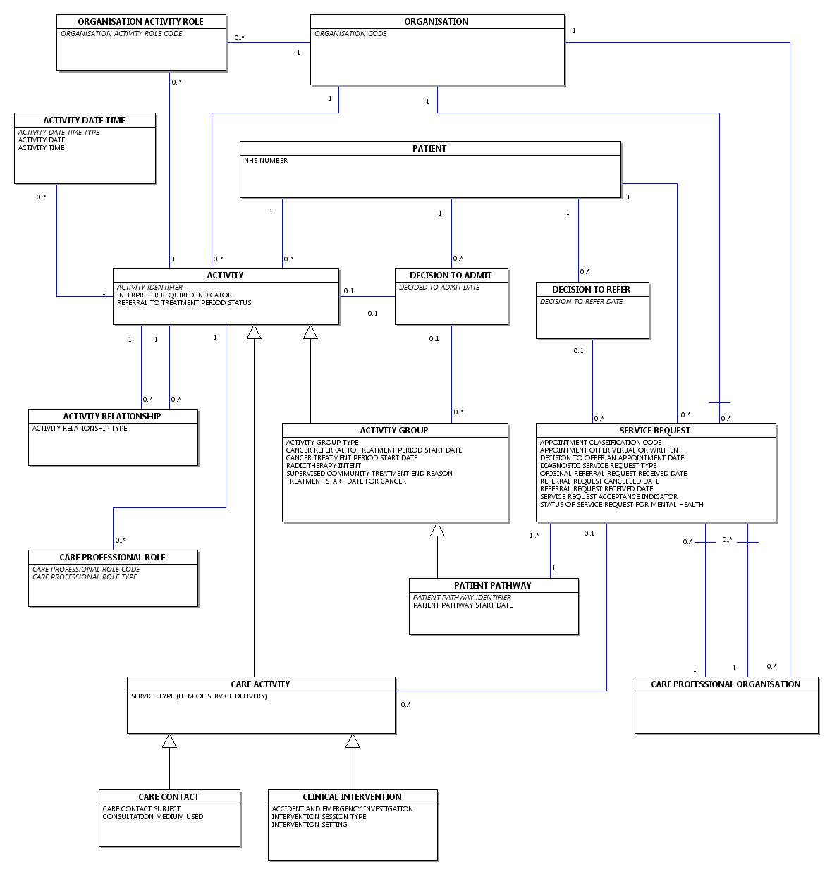
Patient Pathway Diagram
 

Click on the items in the diagram to open definitions on the right.

Description of CARE PROFESSIONAL ROLE CODE Description of CARE PROFESSIONAL ROLE TYPE Description of CARE PROFESSIONAL ROLE Description of DECIDED TO ADMIT DATE Description of DECISION TO ADMIT Description of APPOINTMENT CLASSIFICATION CODE Description of APPOINTMENT OFFER VERBAL OR WRITTEN Description of DECISION TO OFFER AN APPOINTMENT DATE Description of DIAGNOSTIC SERVICE REQUEST TYPE Description of ORIGINAL REFERRAL REQUEST RECEIVED DATE Description of REFERRAL REQUEST CANCELLED DATE Description of REFERRAL REQUEST RECEIVED DATE Description of SERVICE REQUEST ACCEPTANCE INDICATOR Description of STATUS OF SERVICE REQUEST FOR MENTAL HEALTH Description of SERVICE REQUEST Description of ACTIVITY RELATIONSHIP TYPE Description of ACTIVITY RELATIONSHIP Description of CARE PROFESSIONAL ORGANISATION Description of PATIENT PATHWAY IDENTIFIER Description of PATIENT PATHWAY START DATE Description of PATIENT PATHWAY Description of DECISION TO REFER DATE Description of DECISION TO REFER Description of ACCIDENT AND EMERGENCY INVESTIGATION Description of INTERVENTION SESSION TYPE Description of INTERVENTION SETTING Description of CLINICAL INTERVENTION Description of ORGANISATION ACTIVITY ROLE CODE Description of ORGANISATION ACTIVITY ROLE Description of ACTIVITY DATE TIME TYPE Description of ACTIVITY DATE Description of ACTIVITY TIME Description of ACTIVITY DATE TIME Description of ACTIVITY GROUP TYPE Description of CANCER REFERRAL TO TREATMENT PERIOD START DATE Description of CANCER TREATMENT PERIOD START DATE Description of RADIOTHERAPY INTENT Description of SUPERVISED COMMUNITY TREATMENT END REASON Description of TREATMENT START DATE FOR CANCER Description of ACTIVITY GROUP Description of ACTIVITY IDENTIFIER Description of INTERPRETER REQUIRED INDICATOR Description of REFERRAL TO TREATMENT PERIOD STATUS Description of ACTIVITY Description of ORGANISATION CODE Description of ORGANISATION Description of CARE CONTACT SUBJECT Description of CONSULTATION MEDIUM USED Description of CARE CONTACT Description of SERVICE TYPE (ITEM OF SERVICE DELIVERY) Description of CARE ACTIVITY Description of NHS NUMBER Description of PATIENT /